服务热线
155 3750 9966
一直以来外贸都很受关注,从国家到个人,我们每天都可以了解或者听到很多和外贸相关的消息。但是您听到的好的,不好的,不一定都是客观的。不管做什么生意,总有那么一群人会出类拔萃,总有一群人又注定不会成功。而谁都知道造成这种结果的原因有很多。那外贸到底是做还是不做好呢?

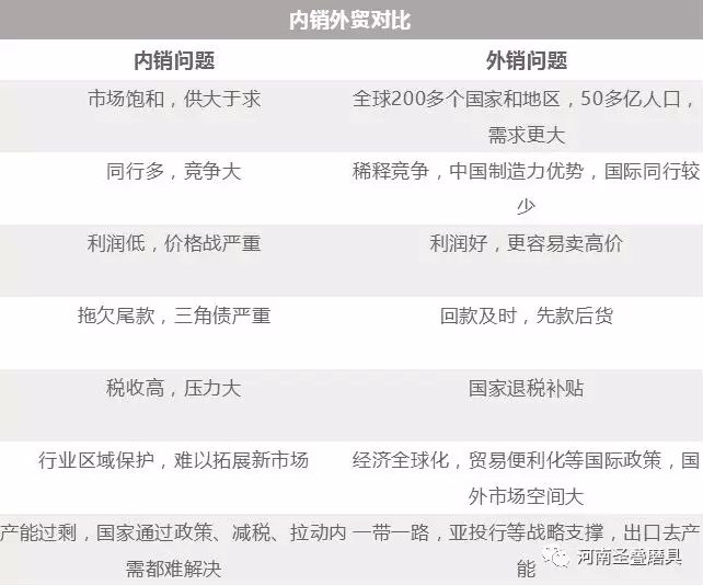
由上图对比可见,外贸市场更大更广更具优势。
外贸并非不好做
外贸好不好做,不能光看眼前或者极个别的情况。不管是做国外或者国内生意,因为市场在发展,所以肯定会有波动,也会有“不景气”的时候。但不能说一遇到问题掉头就跑,更何况做企业不是即兴摆地摊,必须要有长远的规划。做外贸就要时刻去关注它,了解它。比如:2018年下半年抄底的外贸是一个趋向稳定且快速上升的趋势。您准备好了吗?对于一直处理观望状态的企业,我们想告诉您,外贸和其他所有生意一样,总会有人失败。只要你在努力,坚持做好产品,那你就不会成为那一小摄失败者中的一员。

圣叠砂带,宽砂带,锆刚玉砂带,碳化硅砂带,堆积磨料砂带,陶瓷磨料砂带,棕刚玉砂带
OEM型企业,外贸是必经之路也是捷径
像对外贸易比较发达的广东,有实力的企业,基本上都是通过发展外贸做起来的。尤其OEM型企业,高端的优质的客户,大部分都在国外。如果没有自己的稳定市场和高端客户,就必须要走外贸这条路才能长远发展。一直走弯路,很难建立长期的品牌效应。

做外贸不会影响内销,反而会助长
做外贸其实并不会影响企业做内销。做外贸,不需要企业和内销一样投入大量的人力物力,只需要把关好产品质量等。做对事情,坚持一段时间,慢慢从建立基础同时把握以市场为先的原则,就基本上可以看到效果。企业有了订单,赚到利润了,入门了,就可以拿着赚到的钱来扩充外贸业务。有了订单的支撑,企业也会更有信心,更有方向,把您企业完善的外贸系统建立起来,为企业建立一个长期良性的生意模式。 两条腿跑路肯定可以跑的更快。到时候外贸做好了,若想同时开展国内业务,也是很容易的。因为做外贸积累下来的良好品牌形象及优质的生产和管理经验,也会让企业的内销业务比其他内销同行更领先一步占领市场。
国际贸易形势
总体而言,上半年我国外贸发展呈现几大亮点。今年上半年,美国进出口增长7%、欧盟增长1.1%、俄罗斯增长6.2%、日本增长4.2%、韩国增长0.6%。相形之下,初步判断,中国在全球市场上的贸易份额会略有上升。外贸行业专家分析,2018年下半年至2019年上半年,外贸市场将会进入井喷状态,提醒外贸企业做好准备迎接市场热潮。
创新促进增长
不久前美国的一个学者出了一本书,名为《奔跑中的(红桃)皇后》。这本书从不同的视角对中国的创新情况进行了概括,认为中国在创新的过程中不断在奔跑,尽管不能领跑,但总能跟住发达国家的步伐,一直处于创新前沿的第一方阵。本书的基本观点认为中国确实缺乏原始性的创新,但是中国具有在现有基础上改善应用和商业化的能力,这也是中国创新的特点,并认为是中国的比较优势,正是这种比较优势保证了中国经济的快速增长。

圣叠砂带,宽砂带,锆刚玉砂带,碳化硅砂带,堆积磨料砂带,陶瓷磨料砂带,棕刚玉砂带
网络——最好的创业平台
正是由于中国具有在现有基础上改善应用的创新能力,才会有这么多不懂外贸,没有外贸经验的人敢涉足外贸这一行业。借助网络外贸平台的帮助,在外贸这一行发挥的游刃有余。
没有经验也能做外贸的情况已经习以为常。随着互联网的发展,网络这个平台越来越受大家的亲睐。不管你愿意不愿意,喜欢不喜欢,会不会,我们都必须走进网络。要么电子商务,通过引擎主动搜索客户信息,联系客户,要么无商可务,这已经渐成事实。不要小看互联网的作用,如今的互联网是最好的创业平台,也是最好的升级转型平台。不管做什么生意,都可以利用网络进行营销,尤其是外贸。
