语言
中文
English
爱体育(中国)
产品展示
爱体育电子官方网站
资质认证
代理加盟
关于我们
您的位置:
爱体育(中国)
>
爱体育电子官方网站
圣叠磨具积极配合环保部门督查与监察
同以往的环保督查一直,临近年底, “环保”和“涨价”、“关停”、“停产”等企业关注的敏感词眼又密切联系在一起,广大磨友亦饱受环保之苦,与其逃避不如面对,那么企业在日常生产过程中,有哪些问题一定要熟记...
2018-10-24 09:26:39
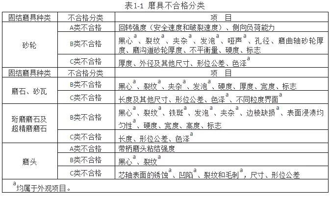
固结磨具检验人员的必备检验规则
固结磨具产品过去大多采用百分、双百分、加倍等抽样方法进行抽样检验,而近几年来科学的计数抽样方法在磨料磨具行业得到推广应用,特别是磨具产品监督性检验、出口质量许可证、生产许可证检验等等均已采用计数抽样...
2018-10-24 08:48:48
河南省启动重污染天气应急管控和核查工作
10月21日上午,河南省污染防治攻坚办紧急召开全省视频会议,安排部署重污染天气应急应对暨应急管控工作。视频会议结束,河南省环保厅、住建厅立即召开联席会议,对重点区域安排部署应急管控核查工作。...
2018-10-24 08:38:15
汽车零部件产业链的新发展趋势
汽车零部件行业作为汽车整车行业的顶端,也可以说是汽车工业发展的基础。近年来,随着整车消费市场和服务维修市场的迅猛发展,汽车零部件行业发展迅速,且发展趋势良好,并不断转型升级,向专业化方向转变。
2018-10-23 11:37:06
工业向中高端迈进:前三季度高技术制造业增长11.8%
10月19日国家统计局公布的数据显示,前三季度,中国规模以上工业增加值同比增长6.4%,这一增速相比上半年回落了0.3个百分点。 虽然工业增速有所放缓,但是工业内部在不断地向中高端迈进,前三季...
2018-10-23 08:50:01
爱体育(中国)
上一页
211
212
213
214
215
216
217
218
219
下一页
末页
热度排行
1
简述砂带常见的接头方法与方式
2
切割片的正确选择与使用经验
3
如何为您的工件挑选合适的百叶片(上)
4
如何为您的工件挑选合适的百叶片(下)
5
砂轮切割片安全使用建议及常见问题和...
6
迷你百叶片的特点和应用
7
郑州:30条措施创新市场监管优化营商...
8
磨加工对轴承套圈磁痕的影响
9
商务部:今年外贸挑战前所未有 多措...
10
砂带磨削工艺
爱体育电子官方网站
·
迷你百叶片的特点和应用
·
今日夏至|蛙鸣伴蝉吟,盛夏已然至
·
如何为您的工件挑选合适的百叶片(下)
·
如何为您的工件挑选合适的百叶片(上)
·
百叶片:建党百年 回首中国汽车的那...
·
百叶片:人民币汇率上半年微升1.07%
咨询在线客服
服务热线
155 3750 9966
微信服务号
半岛在线网页版官网
|
乐虎网站
|
玩球平台
|
国际米兰官网
|
问鼎网页版登录入口
|
雷火竞技APP官网
|
kok电脑版网页
|
9游买球
|
问鼎注册平台入口
|